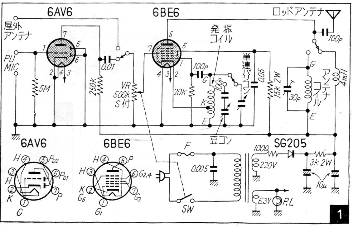
Originalmente este circuito estaba indicado para funcionar como un tocadiscos inalámbricos o pequeña estación AM experimental. Su alcance puede llegar a 1000 metros con una antena de 3 metros. El circuito incluye la fuente de alimentación y utiliza válvulas bien conocidas. Hemos obtenido este circuito en una documentación japonesa de los años 60. La bobina osciladora tiene 40 + 40 espiras de hilo 28 en un tubo de PVC de 2 a 3 cm de diámetro.




