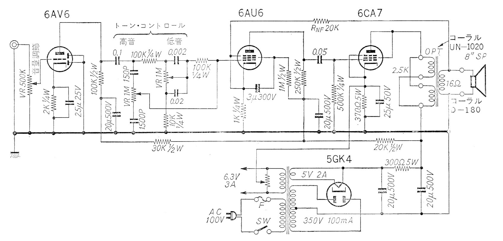
La potencia de este amplificador, encontrado en una documentación técnica japonesa de los años 60, no es de las más grandes, pero incluye un buen preamplificador con control de tono Baxandall y la fuente de alimentación. El circuito está indicado para operación con tocadiscos de la época.




