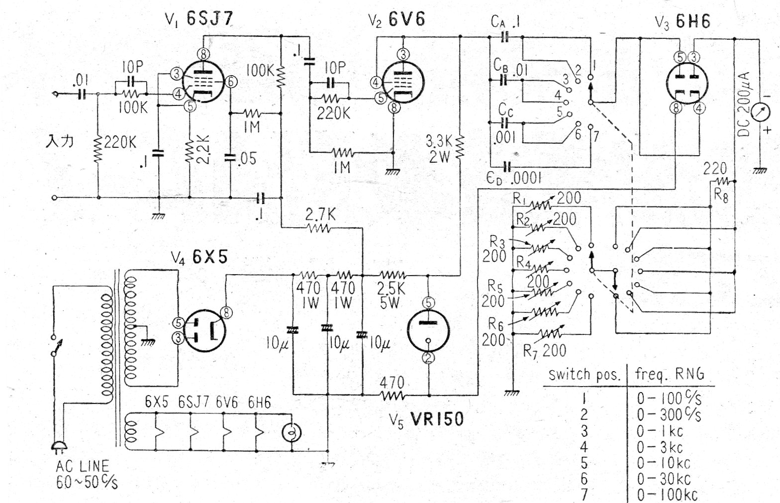
Este es el circuito de un frecuencímetro de audio comercial de los años 60. El circuito emplea 4 válvulas y la precisión de las señales medidas depende de la precisión de los componentes de selección de frecuencias. El circuito mide señales en bandas de 100 Hz a 100 kHz.




