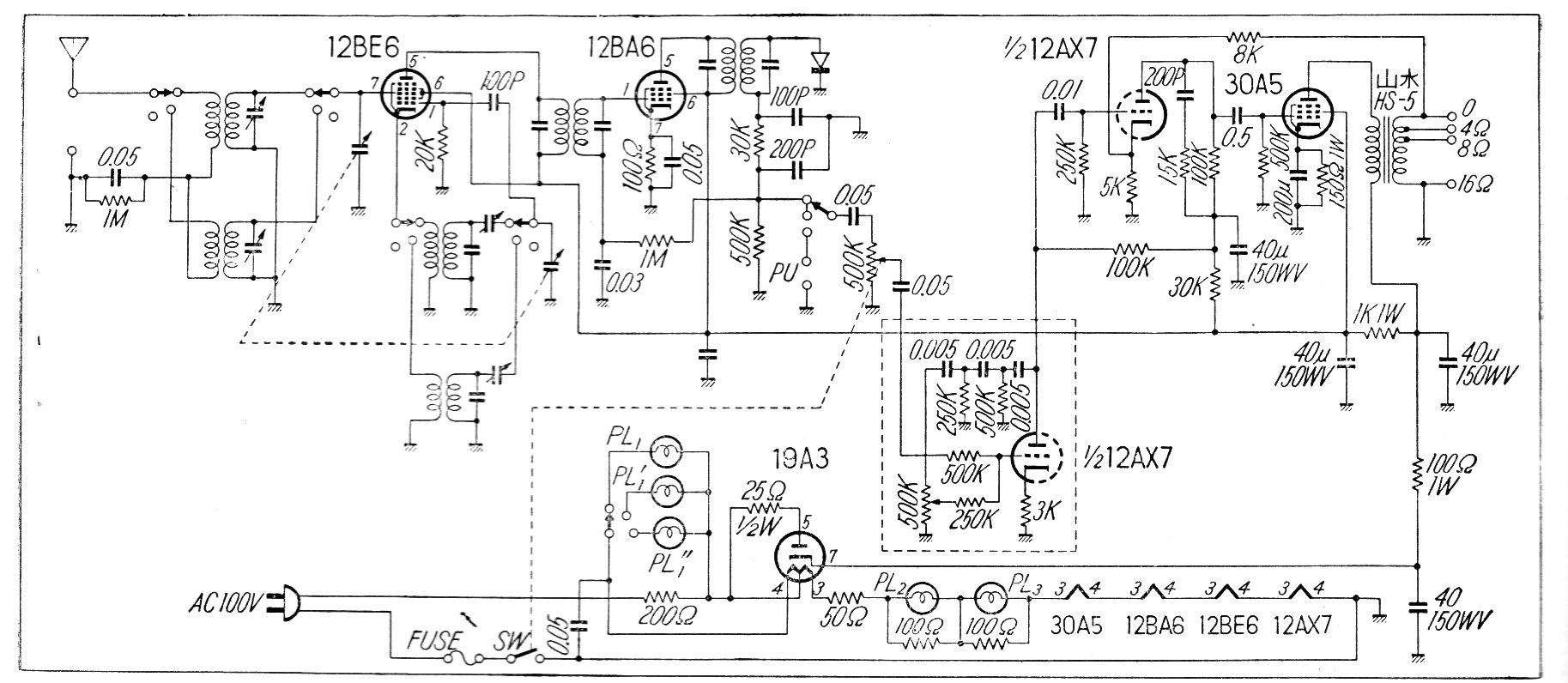
Esta radio tocadiscos con alimentación directa sin transformador fue encontrada en una documentación japonesa de los años 60. El circuito tiene dos bandas de onda, recibiendo ondas medias y cortas hasta 18 MHz, haciendo uso de componentes comunes en la época. Observe el uso de dos lámparas en serie con el filamento para reducción de tensión y otras para el + B.




