Falta de sonido e imagen
Este artículo es de un libro de 1986, época en que sólo había televisores analógicos con cinescopios. Así, los siguientes procedimientos de datos sólo son válidos para este tipo de aparato. Son importantes si el lector pretende recuperar un viejo televisor de este tipo, para usarlo con viejas videocintas o cámaras de la época. La alimentación de los pasos en orden, pero la falta de sonido y la imagen, el problema probablemente se origina en el canal de vídeo y sonido de audio que se debe analizar.
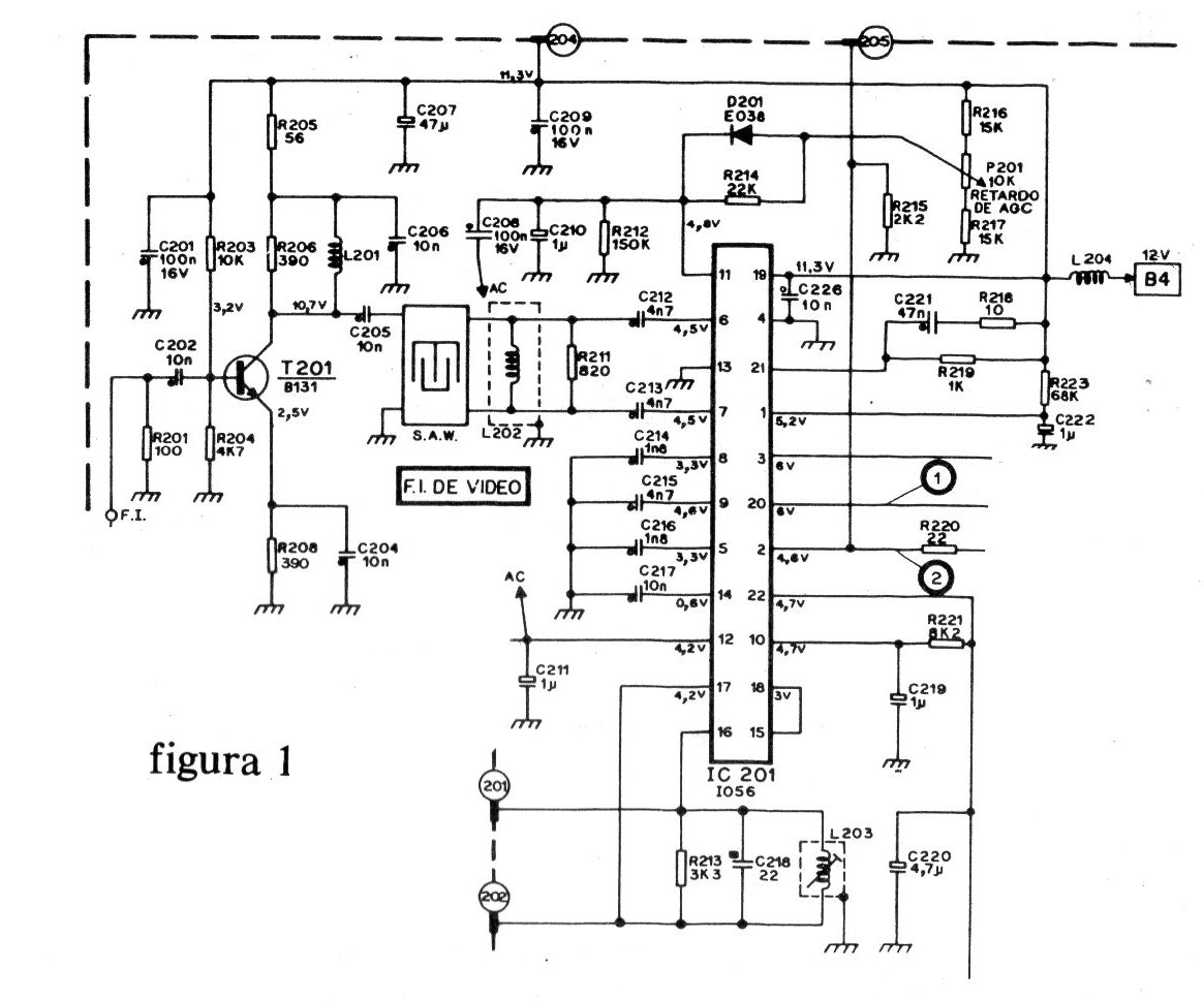
En la figura 1 tenemos el circuito para el televisor tomado como ejemplo, en cuyo caso la parte activa es ejercida por el integrado IC201.
Compruebe inicialmente las tensiones en el transistor T701 que debe tener 10,7 volts en el colector, 2,5 volts en el emisor y 3,2 volts en la base. Después mida las tensiones en la salida del integrado donde deben estar presentes las señales de vídeo y sonido separadas, eso en los pines 2 y 20.
En el pino 2 se debe encontrar una tensión de 4,6 volts y con el osc1loscoplo se puede observar la señal de vídeo de 2 volts de amplitud pico a pico.
En el pin 20 observamos la misma señal que tendrá una amplitud menor, de 1,8 V pico a pico. Las bobinas y los condensadores además de las resistencias en esta etapa deben analizarse. En el diagrama encontramos las demás tensiones que deben ser encontradas en el c1rcu1to integrado responsable por la amplificación intermedia.




