Falta de sonido
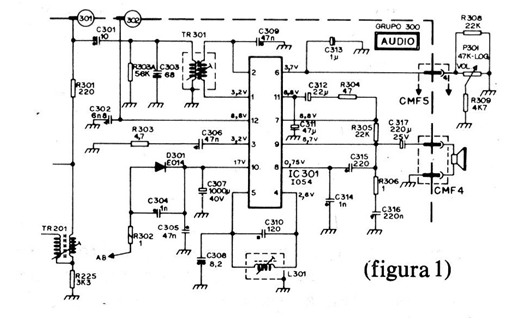
Este artículo es de un libro de 1986, época en que sólo había televisores analógicos con cinescopios. Así, los siguientes procedimientos de datos sólo son válidos para este tipo de aparato. Son importantes si el lector pretende recuperar un viejo televisor de este tipo, para usarlo con viejas videocintas o cámaras de la época. Evidentemente, la falta de sonido indica problemas con la etapa de audio que en el caso del televisor tomado como ejemplo es realizada totalmente por el integrado IC301, como muestra la figura 1.

El lector debe entonces medir las tensiones en las clavijas del integrado según los valores mostrados en el diagrama. También debe comprobar que la señal del detector está presente. El detector es el integrado IC201, viniendo la señal de audio a través del pino 3, donde se debe encontrar una tensión de 6 volts.
En el caso de que el integrado esté con problemas no hay medio de reparación por el simple cambio de componentes. El propio integrado debe ser sustituido no sin antes hacer una verificación en resistores y condensadores cercanos que pueden estar alterados o en corto. Si el problema es de volumen que rasca el potenciómetro de volumen puede ser causa de problema que se debe limpiar o reemplazar.



