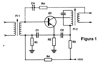
Este tipo de etapa se encuentra tanto en los receptores de AM como FM y también en los sintonizadores. En la figura 1 tenemos un circuito típico de paso amplificador de Fl.

Su funcionamiento es el siguiente: estos pasos, normalmente variando en número de 1 a 3 en los aparatos, amplían señales de altas frecuencias de valores fijos; estos valores son 455 kHz para las radios de AM y 10,7 MHz para las radios de FM. En cada paso el acoplamiento y hecho por medio de transformadores sintonizados denominados transformadores de Fl.
Conforme podemos ver por la figura 2, estos transformadores de PI son componentes sintonizados, o sea, poseen un tornillo de ajuste que permite hacerlos funcionar en una sola frecuencia.

Este tornillo no es más que el núcleo de sus bobinas que, al ser movido, permite cambiar su inductancia.
Para que una etapa de FI funcione perfectamente es necesario que los ajustes de los transformadores sean correctos. Todos los transformadores de FI de una radio deben estar regulados para transformadores rojos, que en realidad son bobinas osciladoras y que nada tienen que ver con estos pasos, cuyo ajuste es diferente.
Para analizar un paso amplificador de FI, .basta aplicar la señal del inyector en los puntos indicados en la figura 3.

La señal se debe reproducir con un buen volumen en el altavoz. Si esto no sucede, tenemos las siguientes causas posibles, con los componentes que se deben comprobar:
Señal débil: debemos probar el capacitor de base del transistor amplificador de FI, que puede estar abierto; el transistor de FI debe analizarse también; la medida de las tensiones en sus elementos debe ser conferida.
Tenemos finalmente el desajuste de la propia etapa de FI. Vea más adelante cómo se debe hacer este ajuste.
Si al aplicar la señal en la base del transistor no hay señal alguna, debemos comenzar por el análisis de la continuidad del transformador de FI. Esto puede hacerse con la ayuda del multímetro.
El transistor también debe ser analizado en este caso, pues un transistor abierto o en corto no deja la señal aplicada en su entrada pasar al siguiente paso.
Los capacitores existentes en cada etapa también deben ser probados, pues capacitores abiertos o en corto pueden traer problemas al paso de la señal: si ocurre distorsión con señales fuertes, los capacitores y los resistores de esta etapa deben ser analizados, pues pueden estar con problemas.
Finalmente tenemos la producción de ruidos y oscilaciones. Además de una verificación en el propio transistor y en los devanados de los transformadores, debemos verificar el estado de los capacitores, principalmente el de neutralización, conectado entre el emisor del transistor y los devanados de los transformadores de FI.
Este artículo forma parte de un libro que el lector puede bajar gratuitamente en este sitio (El Básico de la Reparación). En esta sección los artículos se separan por tipos de defectos.
Los defectos abordados se refieren a los circuitos transistorizados de radios, amplificadores más comunes, habiendo pequeñas variaciones de modelos para modelos. En el principio de funcionamiento, sin embargo, todos los circuitos son similares cuando se analizan.



