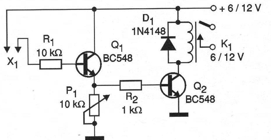
El circuito presentado en la figura 1 consiste en una óptima aplicación para paneles eléctricos, con la posibilidad de que la señal sea enviada a un IHM (Interface Hombre-Máquina) accionando sistemas de advertencia y protección.
El tipo de sensor utilizado depende de la aplicación.
Para detectar la presencia directa de líquidos se puede emplear como sensor un par de hilos pelados.
Cuando el líquido toca los dos hilos al mismo tiempo, la caída de la resistencia polarizará los transistores en el sentido de llevar el relé al disparo.
Otro tipo de sensor puede ser una pequeña almohadilla o un pedazo de tejido poroso que tenga alto grado de absorción de humedad colocado entre dos pequeñas pantallas de alambre o cobre en las que se conectan los hilos de señal.
Cuando la resistencia de este sensor baja, por la absorción de humedad, el circuito disparará, cerrando los contactos del relé.
En la condición de espera con una corriente prácticamente nula fluyendo por el sensor, la corriente consumida por el circuito es muy baja.
El trimpot P1 ajusta el punto de disparo.
Sin embargo, a medida que la humedad aumenta, y el punto de disparo se aproxima, la corriente consumida aumenta llegando al punto que corresponde a lo necesario al disparo del relé.
Otras aplicaciones para este circuito incluyen la detección y alarma de fugas, control automático de bombas de agua, detector de lluvia, etc.
En la figura 2 tenemos una sugerencia de placa de circuito impreso para el montaje, teniendo en cuenta la utilización de un socket Dual In Line para el relé.
Para otros tipos de relés, se debe cambiar el diseño de la placa.
La alimentación depende del relé que debe ser del tipo sensible con una corriente máxima de disparo de 100 mA.
LISTA DE MATERIAL
Q1. Q2 - BC548 o equivalentes - transistores NPN de uso general
D1 - 1N4148 - diodo de uso general
K1 - Relé de 6 o 12 V sensible (hasta 100 mA - contactos según el circuito controlado)
X1 - Sensor de humedad - ver texto
R1 - 10 k ohms x 1/8 W - resistor - marrón, negro, naranja
R2 - 1 k ohms x 1/8 W - resistor - marrón, negro, rojo
P1 - 10 k ohms - trimpot
Varios:
Fuente de alimentación, placa de circuito impreso, hilos, soldadura, zócalo para el relé (opcional), etc.





