En materia de audios y efectos sonoros, una de las cosas más interesantes que podemos hacer con circuitos osciladores y combinarlos para producir una modulación de sonidos. Son innumerables los sonidos que podemos obtener y que permiten poner en acción toda la creatividad. Podemos imitar sirenas, pitos de fábricas, bocinas, sonidos especiales, cantos de pájaros, etc.
El circuito que proponemos utiliza tres osciladores unijuntura asociados e interdependientes entre si. Eso significa que además de los controles normales de frecuencia, modulación y volumen, tenemos también el ajuste de profundidad de modulación.
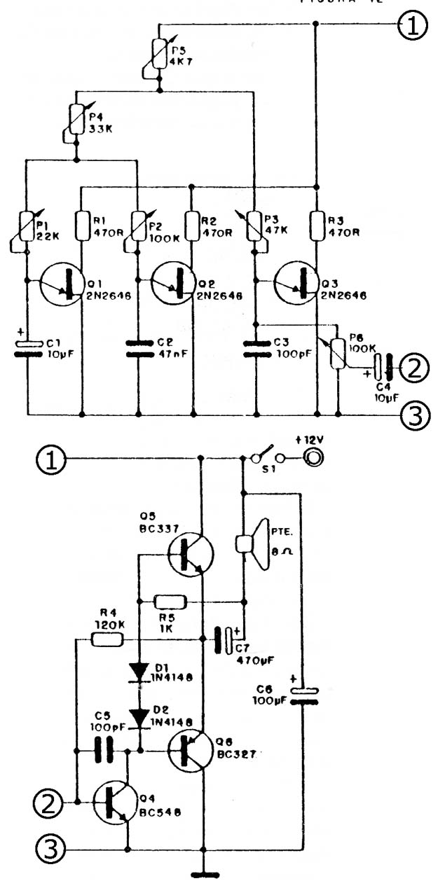
El circuito
El principio básico de funcionamiento de nuestro aparato es simple: dos osciladores operando en baja frecuencia para modulación y otro en una frecuencia más alta para el sonido propiamente dicho, según se ve en la figura 1.

El oscilador principal (Q3) genera una señal en la frecuencia de audio. Por influencia de Q2 este sonido será modulado en la frecuencia relativa a la combinación de P5, P4, P2 y C2. Entonces la señal obtenida se modulará nuevamente mediante Q1 que opera en una frecuencia más baja que Q2.
El resultado será un sonido ”bimodulado" en frecuencia, que podrá proporcionar efectos sonoros bastante interesantes para fiestas o grabaciones.
Los lectores interesados podrán experimentar alternando los valores de C1, C2, y C3 para modificar el sonido y los efectos deseados.
Observe que debe elegirse C3 de modo de seleccionar frecuencias en la banda de audio (20 Hz a 20 KHz) y que los capacitores, en orden creciente de valores, son: C3, C2 y C1.
La señal modulada parte directamente del emisor de Q3 y llega a la entrada de un circuito amplificador que utiliza como base el transistor BC337 y su complementario, el BC327. De esa manera, nuestra central de efectos sonoros permitirá excitar, con buena potencia, un altoparlante de 8.
El circuito completo del aparato se muestra en la figura 2.

Montaje
En la figura 3 se ve el diseño de la placa del circuito impreso y la disposición de los componentes.

Debido a la simplicidad del circuito, el montaje no ofrece grandes dificultades ni siquiera a los menos experimentados.
Debe tenerse cuidado con la soldadura de los transistores, capacitores y diodos, que no podrán invertirse ni cambiarse.
Para el altoparlante la única exigencia es que la impedancia sea de 8 Ω. Para mejor volumen y calidad de sonido recomendamos los que tienen por lo menos 10 cm.
Prueba y Uso
Hecho el montaje, la prueba del funcionamiento es muy sencilla: conecte la alimentación, accione S1 y ponga los potenciômetros a voluntad, verificando que todos trabajen y cómo varían los sonidos.
Haga experiencias para llegar a conocer la actuación de los controles.
Semiconductores:
Q1, Q2, Q3 - 2N2646 - transistores unijuntura
Q4 - BC548 o equivalente - transistor
Q5 - BC337 - transistor
Q6 - BC327 - transistor
D1, D2 - 1N4148 – diodos
Capacitores
C1, C4 -10 µF X 16V- electrolíticos
C2 - 47 nF - cerámico
C3, C5 - 100 pF - cerámicos
C6 - 100 µF x 16V- electrolítico
C7- 470 µF X 16V- electrolítico
Resistores (todos de 1/8W):
RI, R2, R3 - 470 Ω (amarillo, violeta, marrón)
R4 – 120 k (marrón, rojo, amarillo)
R5 – 1 k (marrón, negro, rojo)
P1 - potenciômetro de 22k
P2, P6 - potenciômetros de 100k
P3 - potenciômetro 47k
P4 - potenciômetro de 33k
P5 - potenciômetro de 4k7
Varios: placa de circuito impreso, altoparlante de 8 Ω, interruptor común (S1), alambres, knobs para los potenciômetros, soldadura, etc.



