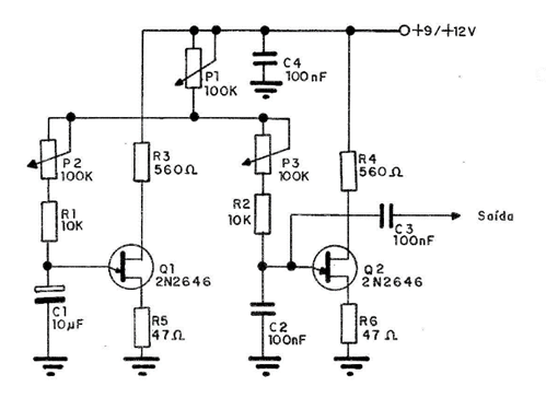
Con dos transistores unijuntura podemos generar tonos modulados imitando una sirena y con gran eficiencia. La señal de este circuito es débil y debe aplicarse a la entrada de un amplificador como el descrito al hablar de transistores. Tenemos en este circuito un oscilador lento que hace la modulación y cuya frecuencia se controla en P1 y uno rápido que genera el tono de audio cuya frecuencia se controla en P2.
La combinación de las dos señales y por lo tanto la profundidad de modulación la realiza P3. El esquema completo de esta sirena que utiliza dos transistores unijuntura como elementos activos se muestra en la Figura abajo.

La fuente de alimentación debe ser de 12V, lo que significa que podemos usar el dispositivo en un automóvil.
Material:
Q1, Q2 – 2N2646 – transistores unijuntura
P1, P2, P3 – potenciómetros
R1, R2 – 10 k ohms – resistores
R3, R4 – 560 ohms – resistores
R5, R6 – 47 ohms – resistores
C1 – 10 uF – capacitor
C2, C3, C4 - 100 nF – capacitor
Diversos:
Placa de circuito impreso, fuente de alimentación etc.



