Un toque en el sensor de este circuito y el relé cierra sus contactos por un tiempo que se puede ajustar en P1.
Para un capacitor de 100 uF, este tiempo es del orden de algunas decenas de segundo, pero C1 puede ser aumentado hasta 2 200 uF cuando obtenemos temporizaciones de más de media hora.
El sensor está formado por dos planchas de metal cercanas que se deben tocar al mismo tiempo.
La fuente de alimentación puede ser de 6 o 12 V según el relé usado. Nunca utilice fuente sin transformador, ya que el contacto directo en el sensor puede ser peligroso, causando un choque.
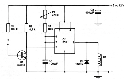
En la figura 1 tenemos el circuito completo del sensor.

En la figura 2 tenemos una sugerencia de placa de circuito impreso para el montaje, usando relé con zócalo DIL.
Lista de Material
CI-1 – 555 – circuito integrado
Q1 – BC548 – transistor
D1 – 1N914 – diodo de silício
C1 – 100 uF /16 V – capacitor electrolítico
C2 – 470 uF/16 V – capacitor electrolítico
P1 – 470k – potenciômetro
R2 – 4k7 x 1/8 W - resistor
R3 – 10 k x 1/8 W – resistor
K1 – 6 o 12 V – relé
Varios: placa de circuito impreso, hilos, soldadura, etc.




