La finalidad de este proyecto didáctico es matriz de 170 puntos es mostrar cómo un multivibrador astable puede operar en una frecuencia alta y aplicando sus señales en un transductor, podemos obtener sonidos.
Explicación
Como sabemos, en un multivibrador astable, los dos transistores se quedan constantemente cambiando de estado y con eso, una señal es producida.
Esta señal, como denominamos una corriente que varía de intensidad, en el caso de un parpadeante con LEDs, como describimos en otros proyectos, es a menudo muy baja y con ello, se encienden y apaga a una velocidad muy baja.
Pero, cambiando los capacitores y retirando los LED, podemos hacer que la frecuencia o velocidad con que los transistores se conecten y apaguen sea mucho más alta, del orden de cientos, miles y hasta millones de veces por segundo.
Cuando la frecuencia está en el rango de 16 a 15.000 hertzios (16 a 15 000 veces por segundo), las señales están en lo que se denomina audífono o audio.
Estas señales se aplican a un transductor apropiado, es decir, un dispositivo que convierte señales eléctricas en sonidos, como un altavoz o una cápsula piezoeléctrica, producen sonidos audibles.
El sonido será tanto más agudo cuanto más alta sea la frecuencia de la señal.
En nuestro caso, elegimos capacitores de valores apropiados que, junto con los resistores de base de los transistores, van a resultar en señales de la pista de audio.
Aplicando entonces estas señales en el transductor piezoeléctrico, tendremos la producción de un sonido continuo.
Montaje
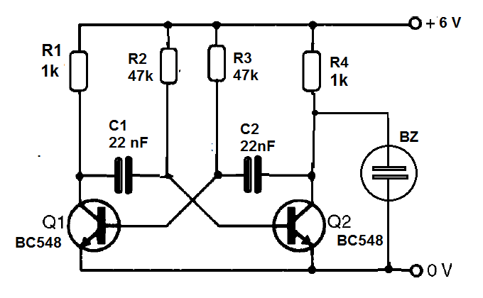
En la figura 1 tenemos el diagrama completo de nuestro multivibrador astable que opera en la faja de audio.
El montaje se realiza en la matriz de contactos con la disposición mostrada en la figura 2.
Al realizar el montaje, observe la posición de los transistores y la polaridad de las pilas que alimentan el circuito.
El transductor se conecta al colector de uno de los transistores, de donde sacamos la señal para la reproducción.
Los transductores de diversos tipos, sin el oscilador, pueden ser experimentados, variando bastante el volumen del sonido obtenido según el tipo.
Estos transductores se pueden encontrar en juguetes, aplicaciones electrónicas y en otros lugares, siendo aprovechados en este proyecto.
Vea que esta señal también se puede extraer del colector del otro transistor.
Observe con atención los valores de las resistencias que son dados por las bandas de colores.
Lista de material
Q1, Q2 - BC548 - transistores NPN
R1, R4 - 1 k ohms - resistor - marrón, negro, rojo
R2, R3- 47 k ohms - resistor - amarillo, violeta, naranja
C1, C2 - 22 o 47 nF - capacitores electrolíticos
B1 - 6 V - 4 pilas
BZ - Transductor piezoeléctrico
Varios:
Matriz de contactos, soporte de pilas, hilos, etc.





