La finalidad de este proyecto didáctico es mostrar cómo un multivibrador astable puede operar en una frecuencia alta y aplicando sus señales en un transductor, podemos obtener sonidos. Cómo cambiar la frecuencia de estos sonidos mediante un sensor (LDR).
Un multivibrador astable puede usarse para generar una señal en el rango de frecuencias de audio y aplicando a un transductor, obtener sonido.
En este proyecto, vamos más allá, mostrando cómo podemos agregar un LDR al circuito RC que determina la frecuencia y con eso controlarla a partir de la luz.
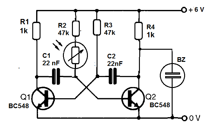
En el circuito, agregamos el LDR a una de las ramas del multivibrador de modo que controla sólo parte de la frecuencia, con la conducción de uno de los transistores.
Vemos que cuando la resistencia del LDR disminuye en la presencia de luz, la constante de tiempo disminuye y con ello la frecuencia se vuelve más alta y el sonido emitido es más agudo.
Una posibilidad interesante de cambio en el circuito consiste en usar dos LDR, uno en serie con cada resistor de base de los transistores del multivibrador.
Montaje
En la figura 1 tenemos el diagrama completo de nuestro multivibrador asimétrico controlado por la luz.

El montaje se realiza en la matriz de contactos con la disposición mostrada en la figura 2.
Al realizar el montaje, observe la posición de los transistores y la polaridad de las pilas que alimentan el circuito.
El transductor se conecta al colector de uno de los transistores, de donde sacamos la señal para la reproducción.
Vea que esta señal también se puede extraer del colector del otro transistor.
Observe con atención los valores de las resistencias que son dados por las bandas de colores.
Lista de material
Q1, Q2 - BC548 - transistores NPN
LDR - LDR común
R1, R4 - 1 k ohms - resistor - marrón, negro, rojo
R2, R3- 47 k ohms - resistor - amarillo, violeta, naranja
C1, C2 - 22 o 47 nF - capacitores electrolíticos
B1 - 6 V - 4 pilas
BZ - Transductor piezoeléctrico
Varios:
Matriz de contactos, soporte de pilas, hilos, etc.




