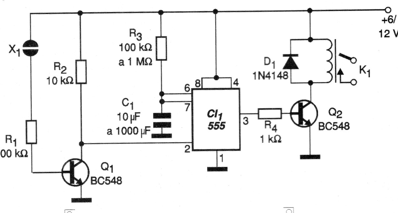
Un toque con los dedos en el sensor X1, en el circuito de la figura 1, hace que el relé atraque alimentando una carga por un tiempo que depende de R3 y C1.
Para un capacitor de 1000 uF y una resistencia de 1 M el tiempo obtenido es del orden de 15 minutos.
Este es el tiempo máximo recomendado. El resistor R2 influye en la sensibilidad y puede tener valores de hasta 100 k ohms.
El relé debe ser del tipo sensible con una bobina de no más de 50 mA de corriente.
La tensión de alimentación determina la tensión nominal de funcionamiento del relé. La alimentación se puede realizar con pilas o fuentes.
Para alimentación con fuente utilice sólo los tipos que poseen transformador de aislamiento.
En la figura 2 tenemos una sugerencia de placa de circuito impreso para el montaje de ese interruptor de toque.
La placa está planificada para un relé DIL común.
Si se utiliza un relé de tipo diferente, se debe cambiar la tarjeta. Recomendamos, por lo tanto, que la placa sólo sea elaborada después de tener el relé en las manos.
El sensor consta de dos planchas de metal de aproximadamente 1 cm x 1 cm separadas por una distancia de 1 a 2 mm.
Este sensor se puede elaborar en un pedazo de placa de circuito impreso.
Lista de material:
Semiconductores:
CI-1 - 555 - circuito integrado, temporizador
Q1, Q2 - BC548 o equivalente - transistores NPN de uso general
D1 - 1N4148 - diodo de uso general
Resistores: (1/8 W, 5%)
R1 - 100 k ohms - marrón, negro, amarillo
R2 - 10 k ohms - marrón, negro, naranja
R3 - 100 k ohms a 1 M ohms - ver texto
R4 - 1 k ohms - marrón, negro, rojo
Capacitor:
C1 - 10 uF a 1 000 uF - electrolítico para 16 V
Varios:
X1 - Sensor - ver texto
K1 - Relé de 6 o 12 V - hasta 50 mA de bobina
Placa de circuito impreso, hilos, soldadura, etc.





