Con este circuito podemos accionar un relé a partir de señales muy débiles de audio o de corriente alterna. Podemos usarlo en una alarma de sonido o con sensor.
El relé puede ser cualquiera de la serie RL2 de Metaltex de 5 a 24 V, según la tensión de alimentación y los transistores admite el equivalente. El circuito se puede instalar en una pequeña caja y montado en una placa de circuito impreso.
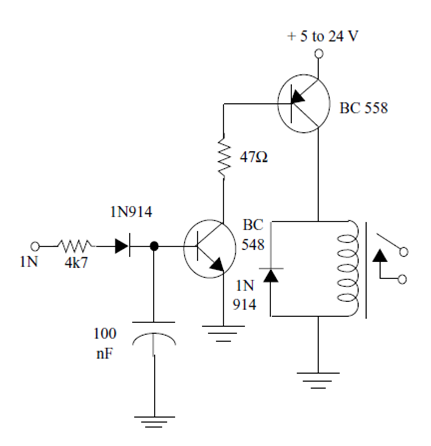
El capacitor de 100 nF se puede aumentar en función de la frecuencia de la señal para que no se produzcan vibraciones de los contactos del relé. En la figura 1 tenemos el circuito completo del relé.

En la figura el relé mostrado sólo tiene un contacto normalmente abierto, pero los tipos de la serie RL son reversibles.
Lista de materiales:
Q1- BC548 - transistores NPN
Q2 - BC558 - transistores PNP
D1 - 1N914 - diodo de silicio
K1- - relé sensible
R1 - 4k7 - resistor - amarillo, violeta, rojo
R2 - 47 ohms- resistor - amarillo, violeta, negro
C1- 100 nF- capacitor cerámico o poliéster
Varios:
Placa de circuito impreso, fuente de alimentación o pilas, caja para montaje, hilos, soldadura.



