Si el lector tiene en su chatarra un motor de 6 V (4 pilas) y un transformador de 6 V, entonces puede montar con sólo algunos componentes adicionales de bajo costo una útil herramienta eléctrica para mezclar líquidos. Se puede utilizar para ayudar a disolver el percloreto en soluciones para placas de circuito impreso, mezclar las pinturas y en muchos otros casos.
Lo que hacemos es una simple fuente de tensión continua para alimentar el motor, en el que instalamos un eje prolongado con una hélice de madera o plástico. La prolongación del eje se puede hacer fácilmente con un tubo de bolígrafo fuera de uso. La hélice puede ser aprovechada de juguetes o incluso montada con madera.
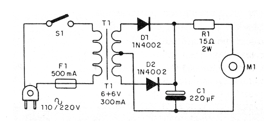
La ventaja del circuito descrito está en la alimentación, porque las pilas comunes durarán poco cuando alimentan un motor de ese tipo. En la figura 1 tenemos el diagrama completo de la fuente del Mini Mix.
El montaje de los componentes basados en un puente de terminales se muestra en la figura 2.
El transformador debe tener bobinado primario de acuerdo con la red local y secundaria de 6 + 6 V con al menos 300 mA de corriente, más si el motor es grande. El resistor R1 es de hilo y debe funcionar levemente calentado. No lo extrañe.
El capacitor C1 debe tener una tensión de trabajo de al menos 12 V. Los diodos admite equivalentes y el motor puede ser de cualquier tipo para 4 pilas pequeñas, medianas o grandes.
Este motor puede ser aprovechado de algún juguete fuera de uso. Para usar, basta con conectar el motor a la fuente. Si el motor no tiene fuerza, reduzca el valor de R1 a 10 ohmios. Para invertir la rotación, basta con invertir los cables de alimentación del motor.
Lista de material
D1, D2 - 1N4002 o equivalente - diodos de silicio
R1 -15 ohms x 5 W - resistor de hilo
C1 - 220 uF x 12 V- capacitor electrolítico
T1 - Transformador con 110 V o 220 V de primario y secundario de 6 + 6 V con 300 mA o más
S1 - Interruptor simple
F1 - 500 mA - fusible
M1 - Motor de 6 V
Varios:
Cable de fuerza, puente de terminales, soporte de fusible, hilos, soldadura, etc.





