Este circuito genera una alta tensión alternada capaz de provocar la sensación de choque, esto a partir de pilas comunes.
La intensidad del choque puede ajustarse tanto en función de su frecuencia y de la tensión misma utilizando dos potenciómetros.
Al ser alimentado por pilas y por lo tanto inofensivo, la sensación del choque producido es bastante desagradable en la máxima intensidad ajustada.
Podemos usarlo, entre otras cosas, como generador de estímulos en laboratorios de biología.
Básicamente lo que tenemos es un inversor que, a través de un transformador, eleva la tensión de pilas medias o grandes a un valor que supera los 100 V, llegando incluso cerca de 400 V.
La baja corriente de salida del circuito impide que el aparato sea peligroso, si bien su uso debe ser hecho con mucho cuidado, moderación y sobre todo por personas experimentadas, como cualquier dispositivo con fines similares.
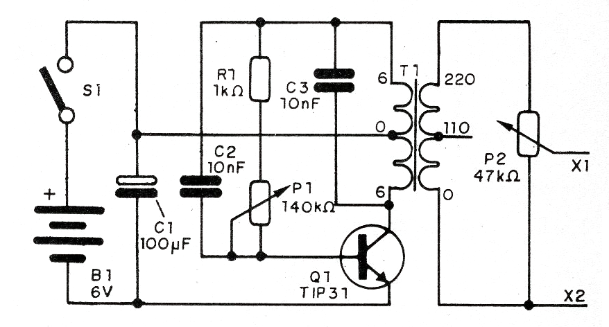
En la figura 1 tenemos el diagrama completo del aparato.
En la figura 2 el montaje se realiza sobre la base de un puente de terminales.
El transformador es común de alimentación con primario de 110-220 V (determinando la tensión de salida) y secundario de 6 + 6 V con corrientes de 200 a 500 mA.
El resistor es de 1/8 W y los capacitores son de cualquier tipo. El transistor debe estar dotado de un radiador de calor. Los electrodos X1 y X2 son pilas gastadas con la pintura raspada o los tubos de metal.
Estos electrodos deben ser seguros por la persona que recibirá los estímulos. Para usar el aparato, coloque P2 en la posición de mínima resistencia y encienda S1. Ajuste entonces P1 y P2 para el choque en la intensidad deseada.
Lista de material
Q1 - TIP31 - transistores NPN de potencia
T1 - Transformador - ver texto
X1, X2 - Electrodos - ver texto
S1- Interruptor simple
B1 - 6 V- 4 pilas medianas o grandes
P1 - 100 k ohms - potenciómetro
P2 - 47 k ohms - potenciómetro
R1 - 1 k ohms x 1/8 W-resistor - marrón, negro, rojo
C1- 100 uF - capacitor electrolítico - 12 V o más
C2, C3 - 10 nF - capacitores cerámicos o poliéster
Varios:
Puente de terminales, soporte de pilas, caja para montaje, radiador de calor para Q1, hilos, soldadura, botones para los potenciómetros, etc.





