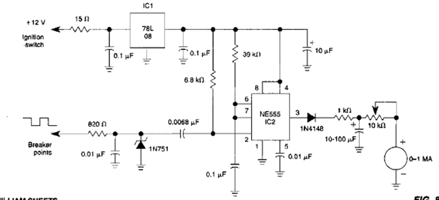
Este circuito de instrumento analógico se encontró en un William Sheets de la década de 1990. Los componentes son comunes y solo son compatibles con vehículos con interruptores mecánicos (circuit breaker).
Los transistores de efecto de campo de potencia (Power MOSFETs) pueden controlar corrientes...
Cuando un pulso de luz incide en el LDR, este circuito dispara un temporizador monoestable 555 que acciona...
Nuestro circuito práctico, ilustrado en la figura 1, tiene una configuración similar a la anterior...