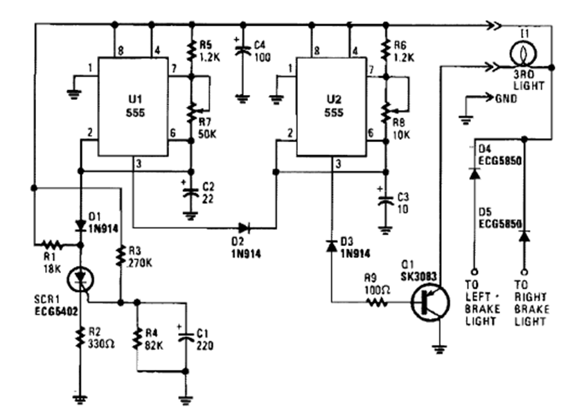
Este circuito se obtuvo de la publicación PE Hobbyist Electronics de 1980. El circuito se basa en el 555, es fácil de ensamblar y puede utilizarse para controlar las luces de freno.
Los transistores de efecto de campo de potencia (Power MOSFETs) pueden controlar corrientes...
Cuando un pulso de luz incide en el LDR, este circuito dispara un temporizador monoestable 555 que acciona...
Nuestro circuito práctico, ilustrado en la figura 1, tiene una configuración similar a la anterior...