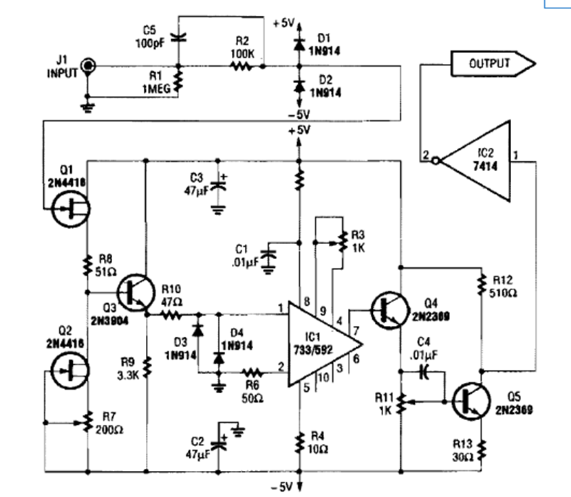
Este circuito para frecuencias de hasta 100 MHz y una impedancia de entrada de 1 Mohm se obtuvo de la Enciclopedia de Circuitos Electrónicos, Volumen 5, de 1995. El circuito utiliza como base un circuito operativo de la época.
Los transistores de efecto de campo de potencia (Power MOSFETs) pueden controlar corrientes...
Cuando un pulso de luz incide en el LDR, este circuito dispara un temporizador monoestable 555 que acciona...
Nuestro circuito práctico, ilustrado en la figura 1, tiene una configuración similar a la anterior...