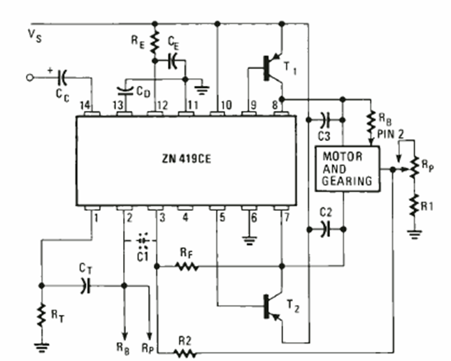
Utilizando un ZN419CE este circuito fue encontrado en la revista Electronics Experimenter Special Projects de 1981. La corriente del motor depende básicamente de T1 y T2.
Los transistores de efecto de campo de potencia (Power MOSFETs) pueden controlar corrientes...
Cuando un pulso de luz incide en el LDR, este circuito dispara un temporizador monoestable 555 que acciona...
Nuestro circuito práctico, ilustrado en la figura 1, tiene una configuración similar a la anterior...