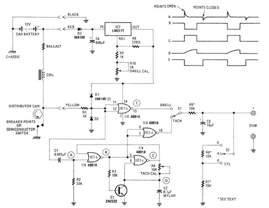
Este circuito para coches antiguos con control de encendido mecánico fue encontrado en la revista Electronics Experimenter Special Projects de 1983. El circuito utiliza componentes comunes y funciona para automóviles de 12 V.
Los transistores de efecto de campo de potencia (Power MOSFETs) pueden controlar corrientes...
Cuando un pulso de luz incide en el LDR, este circuito dispara un temporizador monoestable 555 que acciona...
Nuestro circuito práctico, ilustrado en la figura 1, tiene una configuración similar a la anterior...