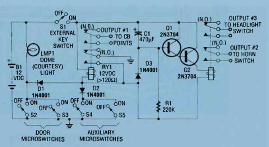
Este circuito se encontró en el Electronics Experimenter Handbook de 1961. El circuito utiliza sensores de puerta y otros. Se alimenta con 12 V de la batería del coche.
Los transistores de efecto de campo de potencia (Power MOSFETs) pueden controlar corrientes...
Cuando un pulso de luz incide en el LDR, este circuito dispara un temporizador monoestable 555 que acciona...
Nuestro circuito práctico, ilustrado en la figura 1, tiene una configuración similar a la anterior...