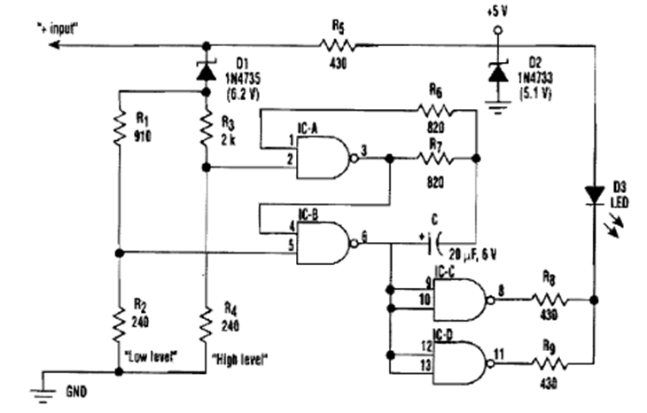
Este circuito, basado en puertas lógicas CMOS, se encontró en una Electronic Design de los años 90. El circuito es para voltajes de 11 a 1 V, pero se puede modificar.
Este circuito hace un LED bicolor o dos LEDs de colores diferentes parpadean alternativamente, a una velocidad...
Este oscilador que excita 3 LEDs de forma secuencial también se llama oscilador en círculo. La...
Si usted todavía no tiene un multímetro u otro instrumento de prueba en su bancada y desea saber si...