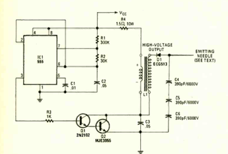
Este sencillo circuito utiliza una bobina de encendido de automóvil. El circuito apareció en la edición anual de Radio Electronis de 1983. El circuito admite transistores equivalentes.
Este circuito hace un LED bicolor o dos LEDs de colores diferentes parpadean alternativamente, a una velocidad...
Este oscilador que excita 3 LEDs de forma secuencial también se llama oscilador en círculo. La...
Si usted todavía no tiene un multímetro u otro instrumento de prueba en su bancada y desea saber si...