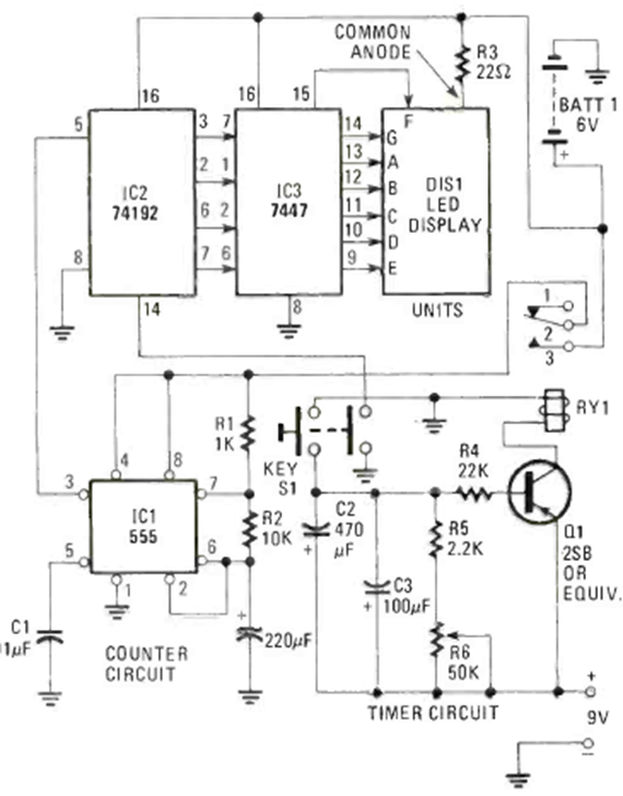
Este circuito con componentes comunes se encontró en la Electronics Experimenter Spcial Projects de 1983. El circuito tiene un temporizador de cuenta regresiva y acciona un relé.

Este circuito con componentes comunes se encontró en la Electronics Experimenter Spcial Projects de 1983. El circuito tiene un temporizador de cuenta regresiva y acciona un relé.
