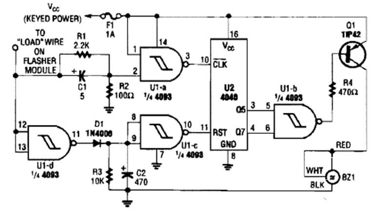
Este circuito emite una señal cuando la direccional está encendida, lo que evita que se olvide en esta condición. El circuito se encontró en un producto de Popular Electronics de los años 80.
Este circuito hace un LED bicolor o dos LEDs de colores diferentes parpadean alternativamente, a una velocidad...
Este oscilador que excita 3 LEDs de forma secuencial también se llama oscilador en círculo. La...
Si usted todavía no tiene un multímetro u otro instrumento de prueba en su bancada y desea saber si...