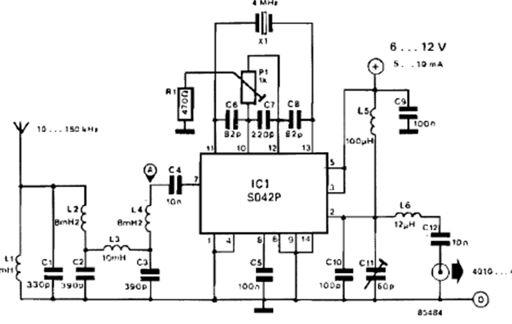
Con este circuito, se pueden recibir señales en el rango de 10 kHz a 150 kHz a una frecuencia cercana a los 4 MHz desde un receptor de onda corta. El circuito es de una 303 Circuits de los años 90.
Este circuito hace un LED bicolor o dos LEDs de colores diferentes parpadean alternativamente, a una velocidad...
Este oscilador que excita 3 LEDs de forma secuencial también se llama oscilador en círculo. La...
Si usted todavía no tiene un multímetro u otro instrumento de prueba en su bancada y desea saber si...