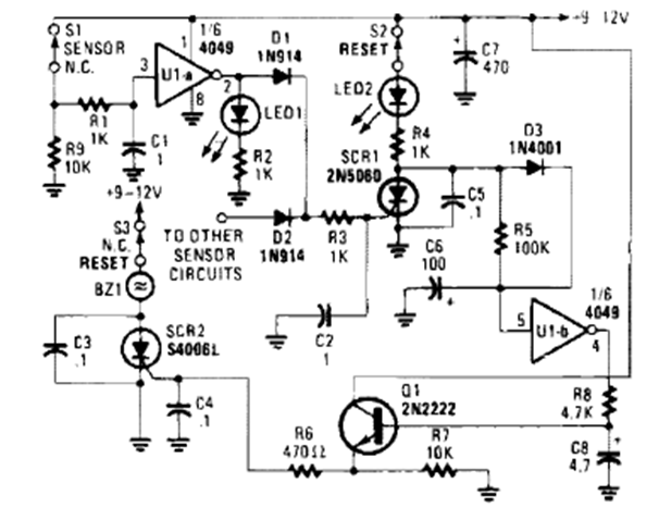
Este circuito, que activa un SCR, se encontró en el volumen 5 de la Enciclopedia de Circuitos Electrónicos de 1995. El circuito utiliza un amplificador operacional dual equivalente al 741.

Este circuito, que activa un SCR, se encontró en el volumen 5 de la Enciclopedia de Circuitos Electrónicos de 1995. El circuito utiliza un amplificador operacional dual equivalente al 741.
