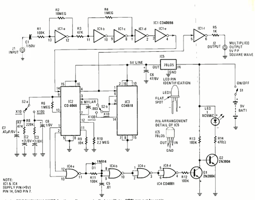
Encontramos este circuito en la Electronics Experimenter Special Projects de 1981. El circuito multiplica la señal de entrada por un valor programado, operando hasta unos pocos megahertz.
.
Este circuito hace un LED bicolor o dos LEDs de colores diferentes parpadean alternativamente, a una velocidad...
Este oscilador que excita 3 LEDs de forma secuencial también se llama oscilador en círculo. La...
Si usted todavía no tiene un multímetro u otro instrumento de prueba en su bancada y desea saber si...