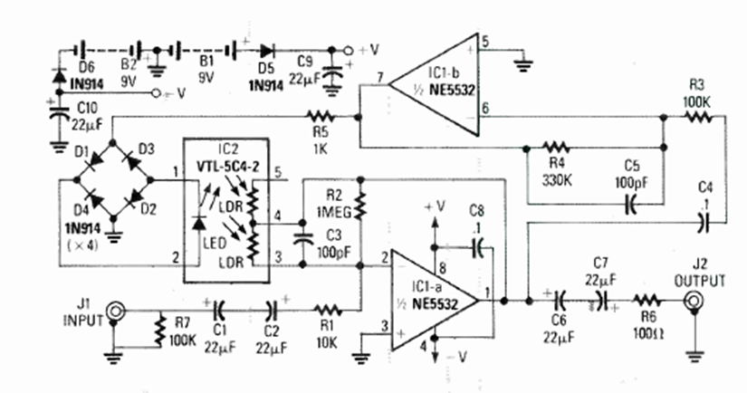
Encontramos este circuito en la edición especial de 1992 de la revista Radio Electronics Handbook. El circuito utiliza un acoplador óptico como potenciómetro electrónico.
Este circuito hace un LED bicolor o dos LEDs de colores diferentes parpadean alternativamente, a una velocidad...
Este oscilador que excita 3 LEDs de forma secuencial también se llama oscilador en círculo. La...
Si usted todavía no tiene un multímetro u otro instrumento de prueba en su bancada y desea saber si...