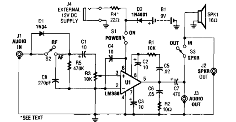
Este circuito de sobremesa de bajo consumo cuenta con una salida para uso externo y otras funciones. El circuito proviene de la Enciclopedia de Circuitos Electrónicos de 1995, Volumen 5.
Este circuito hace un LED bicolor o dos LEDs de colores diferentes parpadean alternativamente, a una velocidad...
Este oscilador que excita 3 LEDs de forma secuencial también se llama oscilador en círculo. La...
Si usted todavía no tiene un multímetro u otro instrumento de prueba en su bancada y desea saber si...