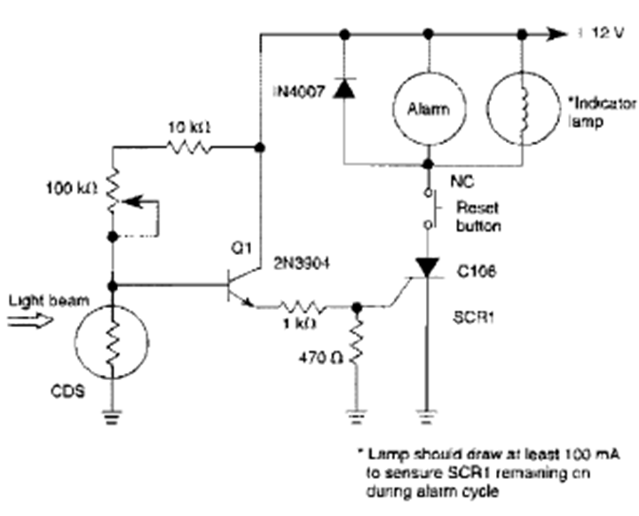
Este circuito activa un zumbador u otro dispositivo de advertencia cuando se interrumpe la luz que incide sobre el sensor. Se puede encontrar en la Enciclopedia de Circuitos Electrónicos, Volumen 5, de 1995.
Este circuito hace un LED bicolor o dos LEDs de colores diferentes parpadean alternativamente, a una velocidad...
Este oscilador que excita 3 LEDs de forma secuencial también se llama oscilador en círculo. La...
Si usted todavía no tiene un multímetro u otro instrumento de prueba en su bancada y desea saber si...