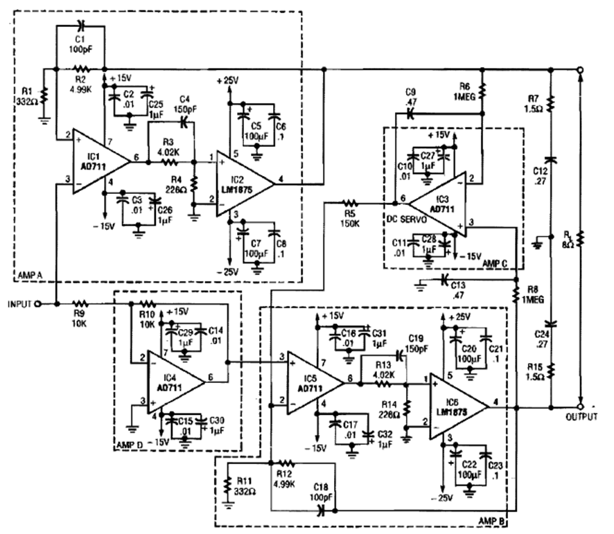
Este amplificador se obtuvo de una Electronics Now de los años 90. El circuito tiene una fuente de alimentación simétrica de 26 V. Los circuitos integrados de potencia deben estar equipados con buenos disipadores de calor.
El circuito presentado es sugerido por Motorola y consiste en un amplificador con impedancia muy alta de...
Este circuito oscila en el quinto armónico de la frecuencia del cristal utilizado. Se puede...
Este receptor pertenece a una publicación de 1922 de Hugo Gersnback. La bobina puede estar formada...