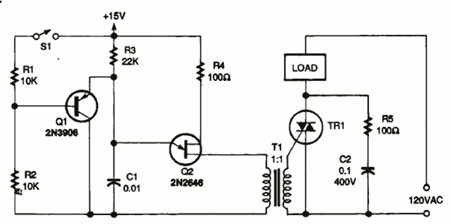
Este circuito de control de potencia se encontró en un artículo en la edición de junio de 1995 de la revista Electronis Now. El circuito utiliza un transformador de disparo.
Esta configuración, que aparece en otros puntos de este sitio, fue encontrada en una documentación de...
El circuito de la figura representa una aplicación típica de un fototransistor que excita un relé...
Con sólo un transistor (PNP o NPN) usted puede hacer un teléfono de juguete con buen rendimiento gracias...