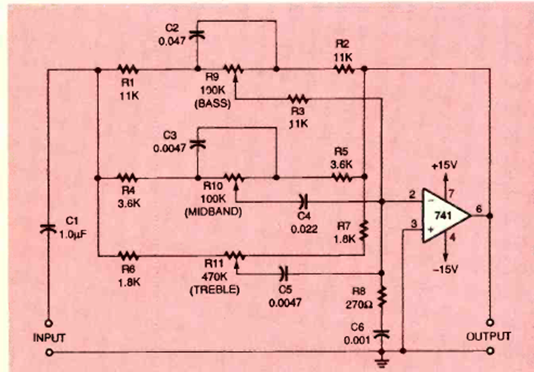
Este control para graves, medios y agudos se encontró en la edición de marzo de 1995 de la revista Elecronics Now. El circuito requiere una fuente de alimentación simétrica.
Esta configuración, que aparece en otros puntos de este sitio, fue encontrada en una documentación de...
El circuito de la figura representa una aplicación típica de un fototransistor que excita un relé...
Con sólo un transistor (PNP o NPN) usted puede hacer un teléfono de juguete con buen rendimiento gracias...