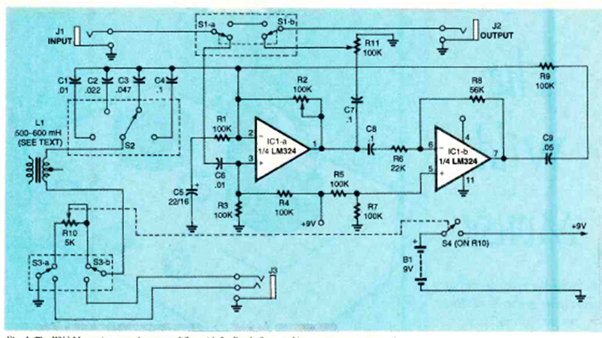
Este circuito fue encontrado en la edición de septiembre de 1999 de la revista Electronics Now. El circuito se basa en amplificadores operacionales comunes y produce varios efectos para el sonido de las guitarras.
Esta configuración, que aparece en otros puntos de este sitio, fue encontrada en una documentación de...
El circuito de la figura representa una aplicación típica de un fototransistor que excita un relé...
Con sólo un transistor (PNP o NPN) usted puede hacer un teléfono de juguete con buen rendimiento gracias...