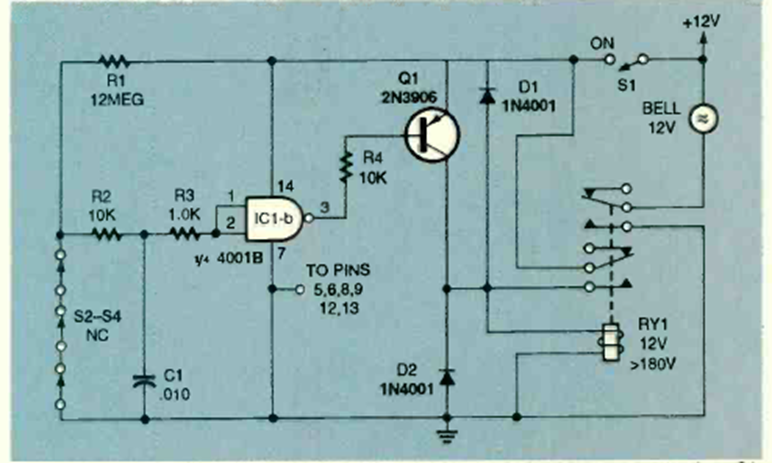
Este circuito de alarma con sensor en serie se encontró en la edición de junio de 1994 de la revista Electronics Now. El circuito se alimenta mediante el relé utilizado.
Esta configuración, que aparece en otros puntos de este sitio, fue encontrada en una documentación de...
El circuito de la figura representa una aplicación típica de un fototransistor que excita un relé...
Con sólo un transistor (PNP o NPN) usted puede hacer un teléfono de juguete con buen rendimiento gracias...