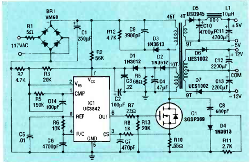
Esta fuente de alimentación conmutada múltiple se encontró en la revista Radio Electronic de abril de 1991. El MOSFET debe estar equipado con un disipador de calor.
Este circuito fue encontrado en una Popular Electronics de septiembre de 1992 La revista ya no...
Este circuito fue encontrado en un Poptronics de los años 90. El FET es de doble comportamiento y la...
En la figura tenemos dos configuraciones típicas de reguladores de tensión con protección contra...