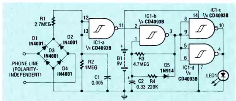
Este circuito monitorea líneas telefónicas analógicas de estilo antiguo. Lo encontramos en la revista Radio Electronics de septiembre de 1991.
Con este circuito es posible controlar una pequeña lámpara incandescente a partir de un foco de...
Es un montaje experimental indicado como trabajo de ciencias, para demostraciones o incluso para...
El circuito presentado tiene como objetivo controlar una carga de potencia de corriente continua...