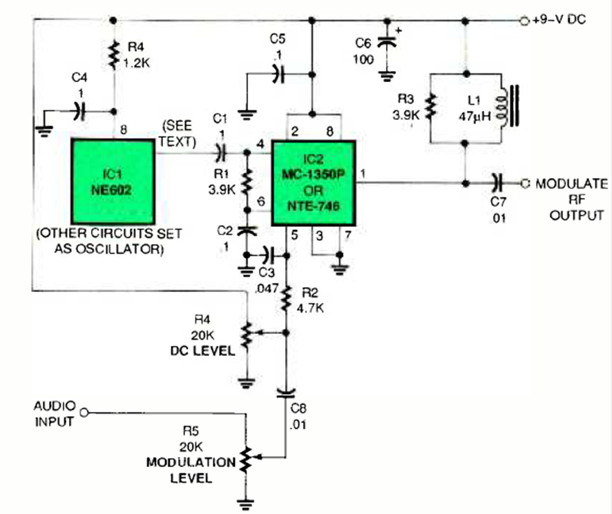
Encontramos este circuito que puede alcanzar los 50 MHz en la revista Electronics Now de febrero de 1997. Los circuitos integrados utilizados son poco comunes hoy en día.
) Este circuito, de una documentación de la década de 50 de Raytheon, muestra un voltímetro de 4...
Si bien es un circuito de la década de los 80 todavía se puede implementar hoy con facilidad porque...
Este circuito, ya explotado en otras aplicaciones de este sitio, muestra cómo utilizar una llave de...