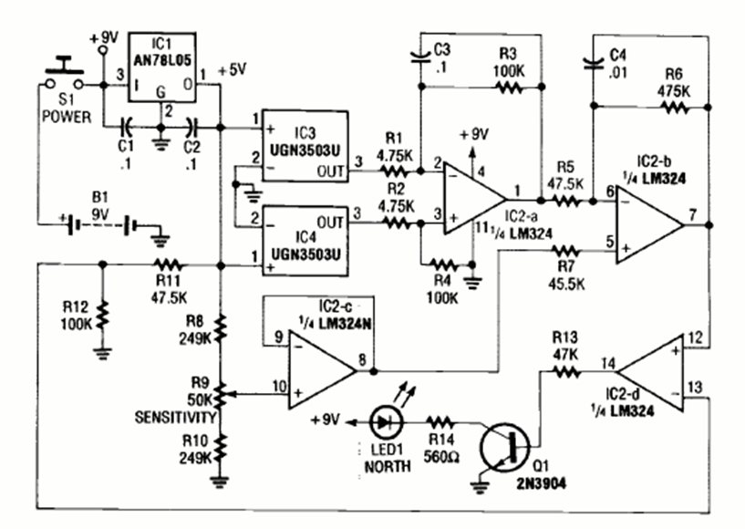
Este circuito se encontró en la edición de junio de 1991 de la revista Radio Electronics. El circuito utiliza dos sensores de efecto Hall de la época. Se puede ensamblar con equivalentes modernos.
Esta versión de intermitente de xenón para la red eléctrica es de una EDN de los 80. El circuito...
En la figura tenemos la configuración básica de un regulador para 12 V x 1 A sugerida por Motorola...
Este circuito convierte tensiones de 5 a 12 V en tensiones de 100 a 400 V. El transformador tiene primario de...