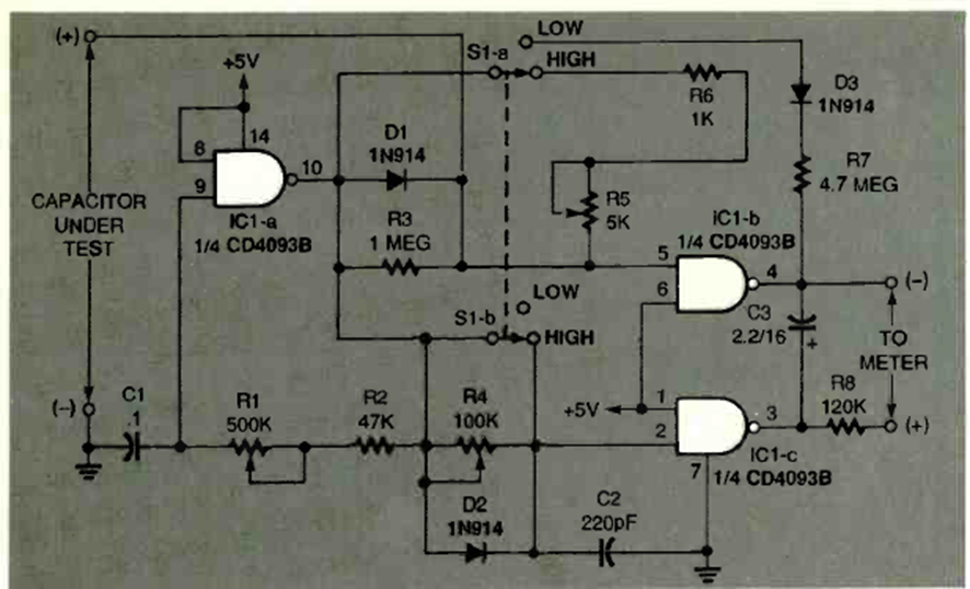
Este circuito fue diseñado originalmente para medir capacitancia con un ICL7107, pero se puede utilizar con otros módulos digitales. El circuito es de una revista Electronics Now de noviembre de 1996.
Con este circuito es posible controlar una pequeña lámpara incandescente a partir de un foco de...
Es un montaje experimental indicado como trabajo de ciencias, para demostraciones o incluso para...
El circuito presentado tiene como objetivo controlar una carga de potencia de corriente continua...