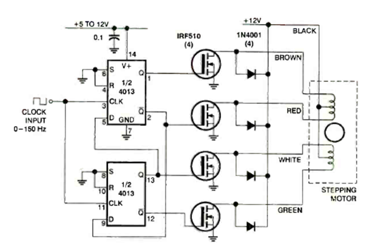
Este controlador de motor paso a paso de 12 V se encontró en la edición de agosto de 1996 de la revista Electronics Now. El circuito tiene una entrada de pulso y los MOSFET pueden ser de prácticamente cualquier tipo.
En la figura 1 tenemos un ultra-simple probador de continuidad en el que el "super-transistor" se utiliza para...
Esta es la versión más simple que se puede construir de una luz rítmica con lámpara de neón. La...
Este es un montaje para quien está aprendiendo electrónica o necesita un circuito simple que haga...