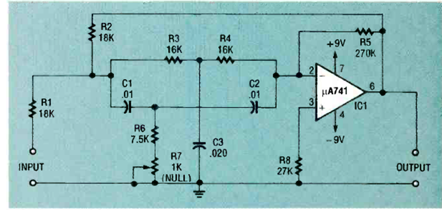
Este filtro, que rechaza un rango de frecuencias determinado por la doble T, se encontró en la revista Electronics Now de agosto de 1993. La fuente debe ser simétrica.
En la figura 1 tenemos un ultra-simple probador de continuidad en el que el "super-transistor" se utiliza para...
Esta es la versión más simple que se puede construir de una luz rítmica con lámpara de neón. La...
Este es un montaje para quien está aprendiendo electrónica o necesita un circuito simple que haga...