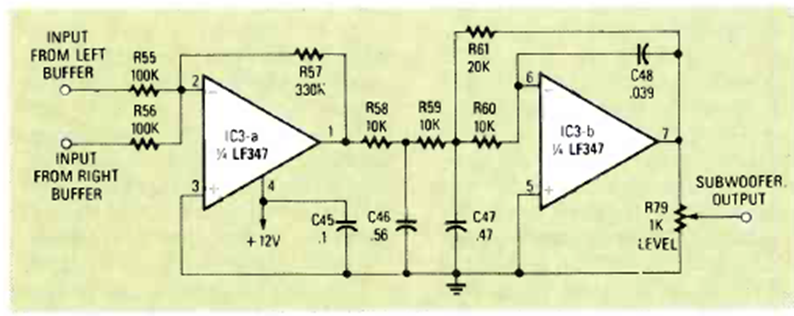
Este circuito de paso bajo se encontró en la edición de diciembre de 1990 de la revista Radio Electronics. El circuito es parte de un sistema de sonido de cine en casa.
En la figura 1 tenemos un ultra-simple probador de continuidad en el que el "super-transistor" se utiliza para...
Esta es la versión más simple que se puede construir de una luz rítmica con lámpara de neón. La...
Este es un montaje para quien está aprendiendo electrónica o necesita un circuito simple que haga...