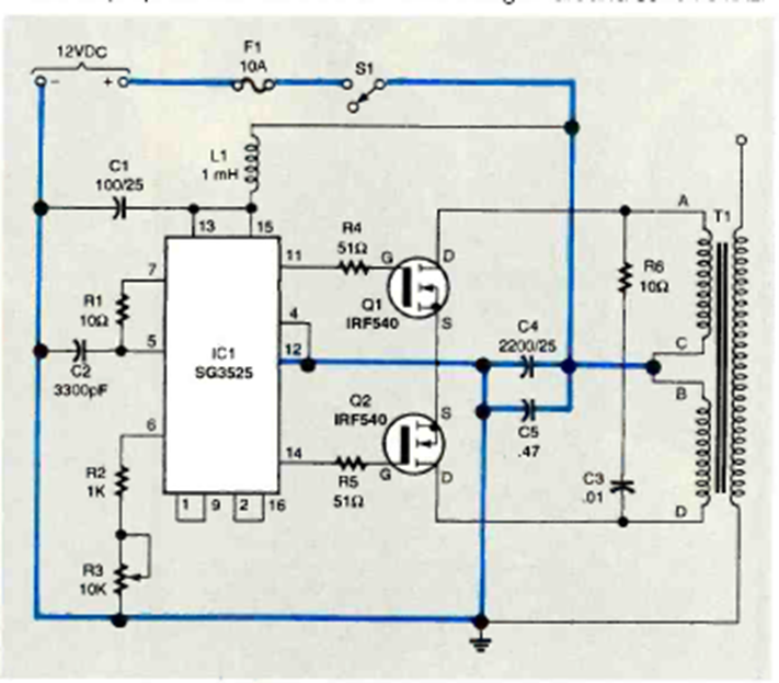
Este circuito fue encontrado en la edición de agosto de 1997 de la revista Electronics Now. Los FET deben estar equipados con disipadores de calor.
En el circuito de la figura tenemos una aplicación de un transistor como oscilador. Para ello,...
La acción rápida de conmutación del 4093 ayuda a obtener un circuito de interruptor nocturno que no se...
La frecuencia de este oscilador depende de los capacitores y valores típicos para los resistores son...