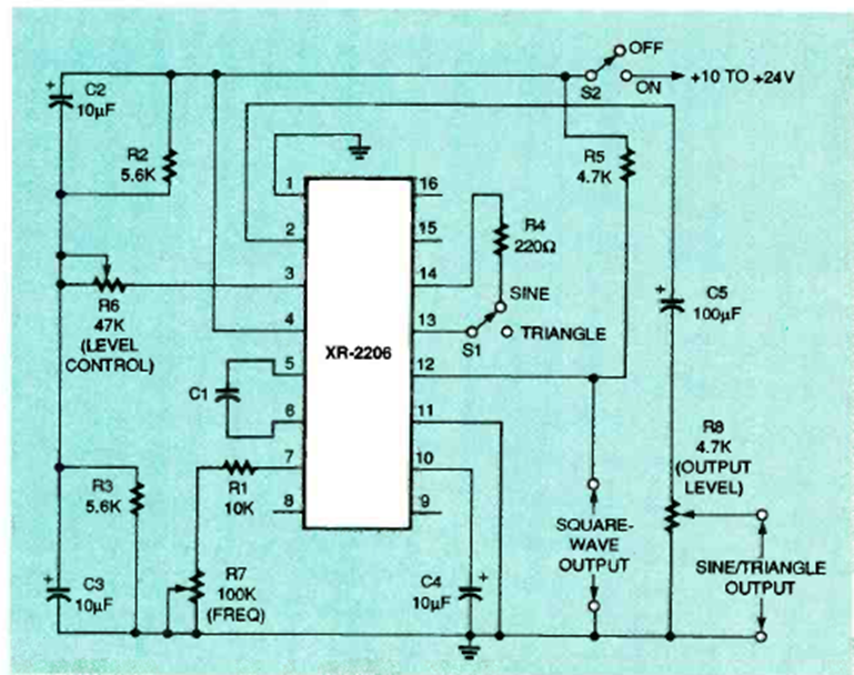
Este circuito fue encontrado en la edición de enero de 1996 de la revista Electronics Now. El circuito está alimentado de 10 a 24 V y tiene un control para la intensidad de la señal de salida.
Este aparato magnetiza instantáneamente pequeñas herramientas o piezas de metal u otro material que...
Describimos el montaje de un transmisor didáctico sin bobinas en una matriz de contactos de 170...
Se trata de una versión mejorada del circuito anterior en que cada toque tenemos el cierre de los...