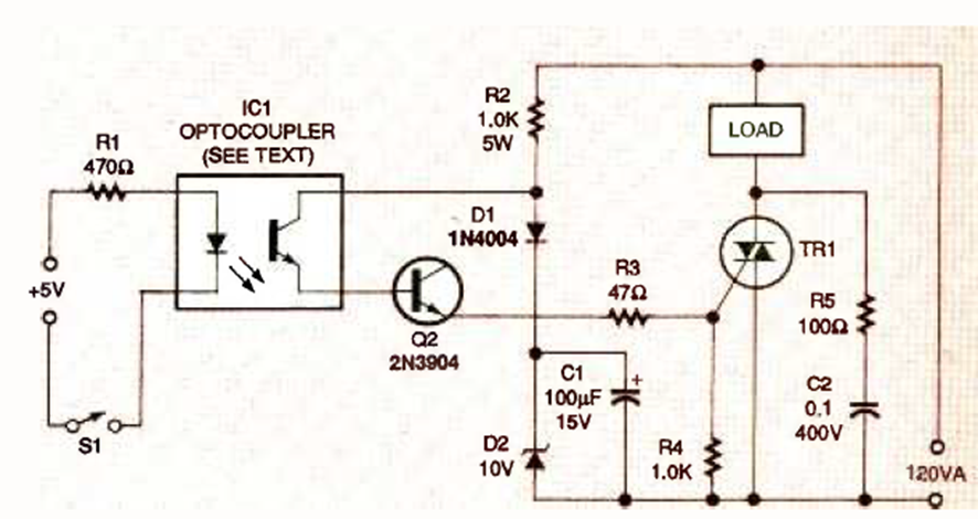
Este circuito puede funcionar como un escudo de alta potencia completamente aislado de la red eléctrica. Lo encontramos en la revista Electronics Now de junio de 1995.
En el circuito de la figura tenemos una aplicación de un transistor como oscilador. Para ello,...
La acción rápida de conmutación del 4093 ayuda a obtener un circuito de interruptor nocturno que no se...
La frecuencia de este oscilador depende de los capacitores y valores típicos para los resistores son...