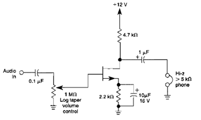
Este circuito de auriculares de alta impedancia se encontró en un William Sheets de la década de 1990. Su potencia es baja, pero su alta impedancia de entrada lo hace útil para aplicaciones de radio de galena.
En muchos montajes descritos en este sitio de web y en nuestras otras publicaciones hacemos uso de...
El principio de funcionamiento de este circuito es el mismo que el de un cargador convencional de...
Si bien las transmisiones en AM tienden a desaparecer, así como los receptores, un viejo radito...